Satınalma akış şemaları, iş süreçlerinizi yönetirken sizlere tüm iş aşamalarını aşamaları göstererek planlamalarınızı güçlendirir. Adım adım ilerlemenizi sağlar. Doğru tasarlanmış akış şemaları süreçlerinizi otomatikleştirir.
Satınalma akış şeması, satınalma süreçlerinin bir sisteme oturtulabilmesi ve iş sürecine yönelik adımları takip edebileceğiniz adımları içeren şemalardır.
Satınalma akış şemalarını oluşturmak için çeşitli yazılımlardan faydalanabilirsiniz veya birkaç sunum uygulaması yardımıyla kendi şemanızı oluşturabilirsiniz. Satınalma akış şeması oluşturmak için özellikle akış şeması amacıyla tasarlanmış programlar kullanılabilir.
Satınalma yazılımları, seçtiğiniz satınalma işlemi için otomatik olarak bir şema hazırlamanıza yardımcı olur. Akış çizgileri ve sembolleri hizalamanıza yardımcı olur. Akış şemalarını kolayca paylaşabilirsiniz.

Bir akış şemasında, alıcı depodan stok bildirimi aldıktan sonra, satınalma sözleşmesi kontrol edilir. Sipariş formu gönderilirse, alıcı daha sonra tedarikçiden malzeme göndermesini ister. Aksi bir durumda ise, kağıt doldurulur ve tedarikçiye gönderilir. Alıcı malzemeyi teslim aldıktan sonra, malzemelerin alındığı bildirilir. Satınalma akış şemaları, eksik bir satınalma siparişi sebebiyle satıcıların ödemeleri ne sıklıkla ertelendiğini görmenize de yardımcı olur. Satınalma sürecine yönelik adımlar ise aşağıdaki gibi sıralanabilir:
-
Sipariş talebinin oluşması
-
Oluşturulan bir talep/istek formu ile satınalma talebin satınalma departmanına ulaşması
-
Talep edilen ürün ile ilgili fiyat araştırmasının yapılması (kalite-performans-fiyat araştırması)
-
Tedarikçi tekliflerinin incelenmesi
-
Uygun tedarikçi seçiminin yapılması
-
Tedarikçi mevcut listede var mı? Yok ise onaylı tedarikçi listesine eklenmesinin yapılması ve bilgilerin güncellenmesi
-
Teklif formunun hazırlanması ve onayının alınması
-
Onay alınmadı ise gerekli düzeltmelerin gerçekleştirilmesi, onay alındı ise siparişin verilmesi
-
Siparişin verildiği tedarikçinin, verilen siparişi teyit etmesi
-
Teyit işleminin ardından malzemelerin teslim alınması
-
Teslim alınan malzemelerin kontrolünün yapılması
-
Malzeme eksik ise ödeme kontrolünün yapılması ve tedarikçi ile iletişime geçilmesi, malzemelerde eksik yok ise talep eden kişiye tesliminin yapılması
-
Son olarak tedarikçinin değerlendirmesinin yapılması
Akış şemaları için aşağıda verilen iki örnek şema incelenebilir:
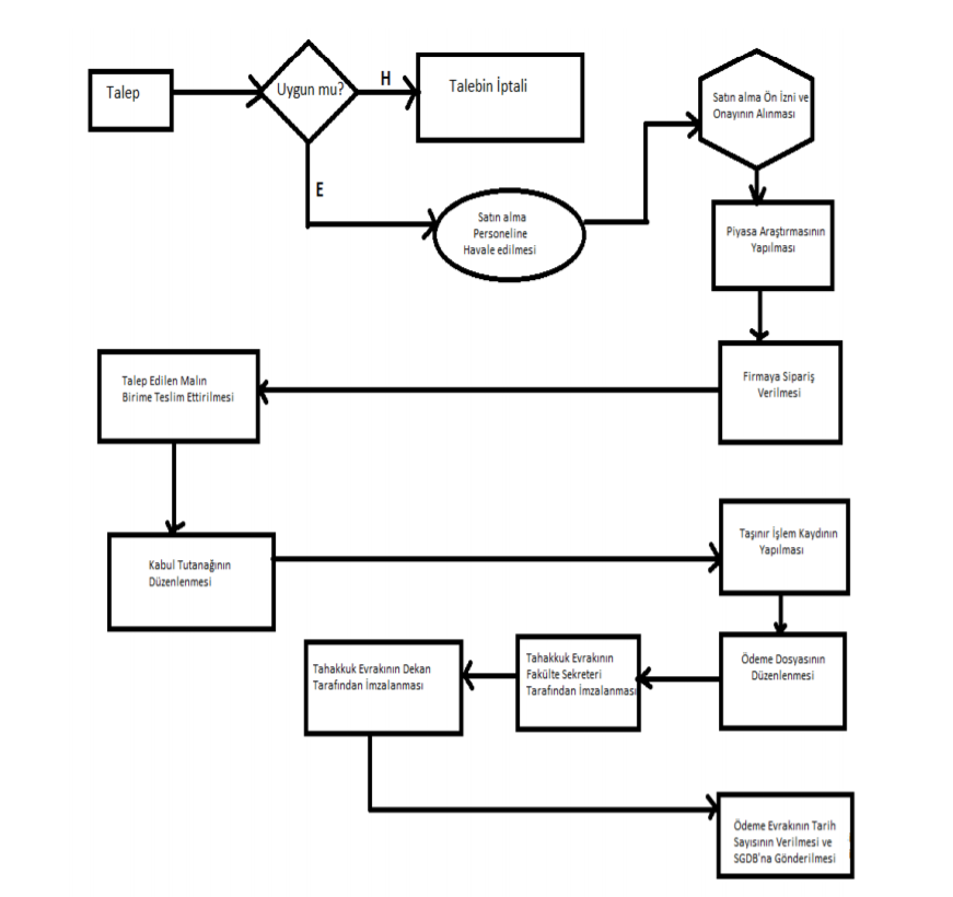
Örnek 1: Satınalma Akış Şeması
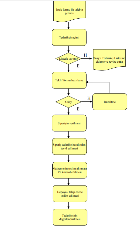
Örnek2: Satınalma Akış Şeması
İş Akışınızı planlamanın en modern yolu ile tanışın
Öngörülü ve kullanıcı dostu çözümlerimizle satınalma yönetimini kusursuz hale getirin
Dilerseniz Önce Arayın
Satınalma Akış Şemasında Neleri İçerir?
Satınalma akış şemasında üç adım dikkat çeker. Bu üç adım; ihraç malzemeleri, malzeme talebi, aylık ödeme. İhraç malzemeleri adımında; talep sahibinin malzeme talep formunu doldurması ile süreç başlar. Depo sorumlusu talep formlarını alır ve kontrol eder. Malzemeler, talep edilen kişiye iletilir ve talep eden kişi malzeme notunu doldurur, kağıdı arşivler.
Malzemenin talebi adımında; talep sahibi, malzeme talep formunu doldurur, depo sorumlusu talep formunu alır ve kontrol eder ve malzemeler talep eden kişiye iletilir. Talep eden kişi malzeme notunu doldurur ve kağıdı arşivler. Aylık ödeme adımında; muhasebeci veya finans sorumlusu, malzeme talep formlarını, depo sorumlusundan alır. Makbuzlar da aynı şekilde alınır. Stoklarla ilgili bilgi edinilir. İstatistiksel bilgilerin beyanı muhasebe uyarınca yapılır. Satınalma müdürü son kontrolleri gerçekleştirir ve ilgili birimlere satınalma raporları gönderilir.
Satınalma akış şemaları, temelde bu adımlardan oluşsa da, bu şemalar genişletilebilir ve işletmenize göre özelleştirilebilir. İşletmenize göre, özelleştirebileceğiniz akış şemaları daha spesifik işlemleri kolayca yönetmenizi sağlayacaktır.
Akış şemalarını oluştururken satınalma yazılımlarından faydalanabilirsiniz. Birbiriyle entegre olmuş sistemler, şemaya uygun hareket edip etmediğinizin kontrolünü sağlamanıza olanak sağlayacaktır. Satınalma süreçlerinizi yönetirken kullanacağınız bu şemalar, satınalma denetimini de kolaylaştıracaktır. Böylece, işletmeniz için olası riskleri engelleyebilir ve istenmeyen durumların önüne geçebilirsiniz.
Oluşturulan akış şemalarını bulut ortamından takip edebileceğiniz yazılımlar, farklı kişiler ile akış şemalarını paylaşmanızı sağlar. Satınalma süreçlerinin şema haline getirilmesi, görselliği de beraberinde getireceği için daha somut çözümler geliştirmek mümkün olacaktır.